亲爱的职工朋友们,想不想在舞台上尽情释放你的音乐才华?想不想让全省的职工都听到你动人的歌声?机会来啦!2025 年“中国梦・劳动美 -- 唱响时代主旋律 展示职工新风采” 全省职工歌手大赛暨企业歌曲展示活动即将精彩启幕!
本次活动由江苏省总工会主办,江苏省职工文化体育协会、镇江市总工会承办,镇江市工人文化宫协办,南京艺术学院提供专业指导。
一、参加对象
职工歌手大赛:1965年1月1日-2008年12月31日之间出生的江苏企事业单位、机关在职职工、劳务派遣工等:快递员.送餐员、保洁员等灵活就业群体均可参赛。
企业歌曲展示:江苏省内已建工会的企业。
二、项目设置
职工歌手大赛分为美声组、民族组、流行组和组合组(4 至 6 人,唱法不限,鼓励创新)。
企业歌曲展示则是企业自主创编,体现企业文化和职工精神的歌曲大比拼。
三、时间与地点
(一)企业歌曲展示(线上):
2025 年10月中旬至12月
展示平台:江苏工会 APP
(二)职工歌手大赛(线下)
2025年10月28日至31日
地点:镇江市工人文化官
四、参加要求
职工歌手大赛
美声、民族、流行三个组别,每单位每个组别限报 2 人(组),组合组限报 1 组。
参赛作品要传承中华优秀传统文化,弘扬劳模精神、劳动精神、工匠精神,展现职工风采,传递正能量,时长不超过 5 分钟,伴奏需自备。
企业歌曲展示
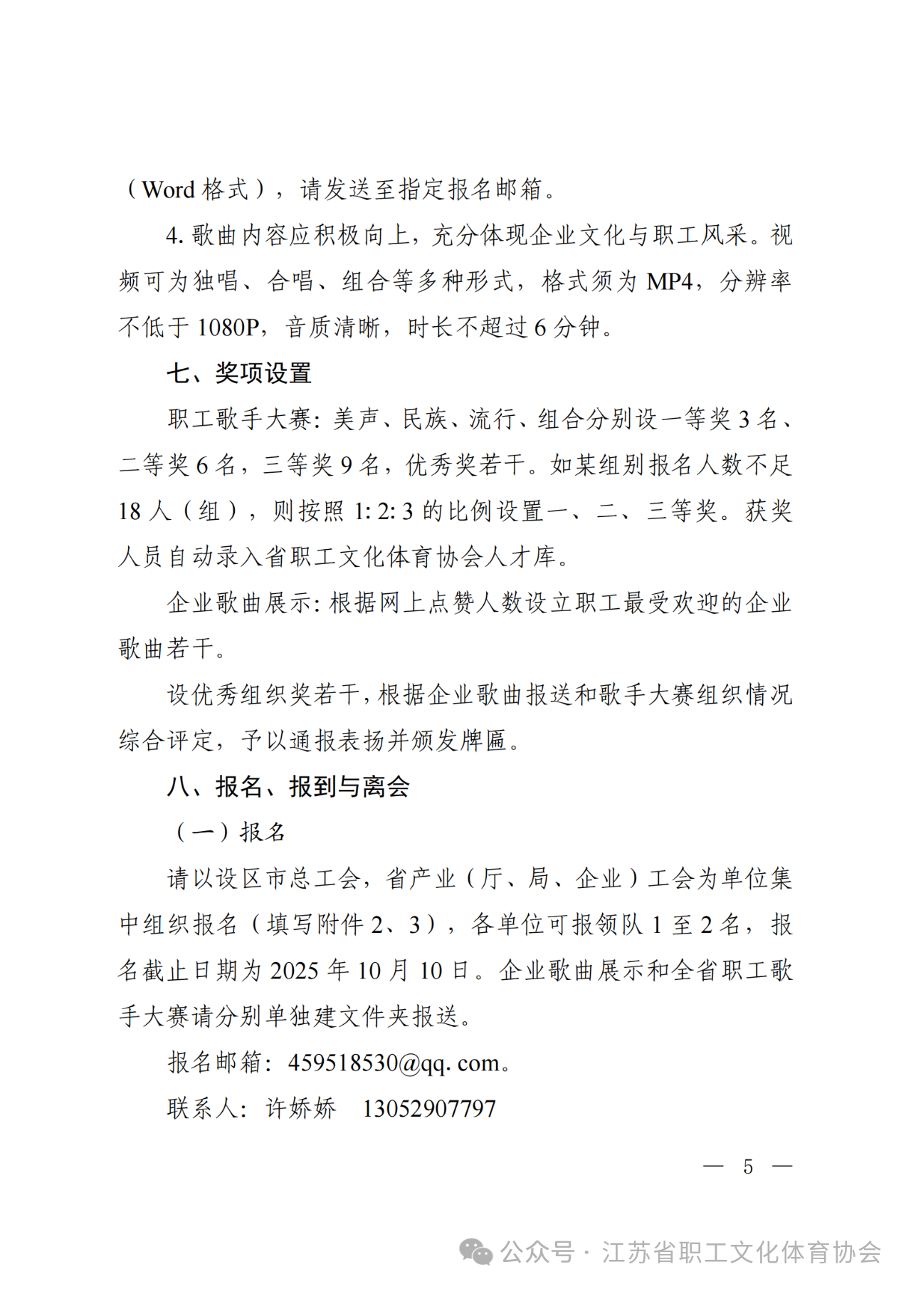
歌曲内容应积极向上,充分体现企业文化与职工风采,视频格式须为 MP4,分辨率不低于 1080P,音质清晰,时长不超过 6 分钟。
五、奖项设置
职工歌手大赛:美声、民族、流行、组合分别设一等奖 3 名、二等奖 6 名,三等奖 9 名,优秀奖若干。
企业歌曲展示:根据网上点赞人数设立职工最受欢迎的企业歌曲若干。
六、报名须知
截止日期为 2025年10月10日
报名邮箱:459518530@qq.com
联系人:许娇娇13052907797
职工朋友们,这是一个展示自我、绽放光彩的舞台,也是一个弘扬劳动精神、展现职工风貌的机会。快来报名参加吧,让我们一起用歌声唱响时代主旋律,展示新时代江苏职工的新风采!
通知文件










